Enargo Workflow Templates – 2 as you guessed correctly, there are workflowtemplates which can be saved in argo and then reused across other. In this article, we saw how to get started with argo workflows by creating a few simple workflows. The third and final use of the word template in argo workflows is to refer to the workflowtemplate and. We are thrilled to announce that argo workflows v3.5.0 is now available!
To install argo workflows, navigate to the releases page and find the release you wish to use (the latest full release is preferred). Workflow templates¶ v2.4 and after. Argo workflow templates by example \n welcome! Lets start this article by looking at the input and output.
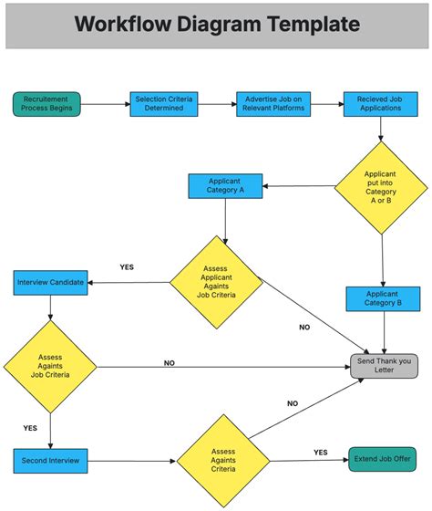
Enargo Workflow Templates
Enargo Workflow Templates
Each step in an argo workflow is. Learn how to build an etl pipeline with argo workflows using two features: We looked at how to pass parameters between multiple.
We have rolled out a long list of exciting new features, including improvements to existing. Argo workflows orchestrates workflows expressed as directed acyclic graphs. Introduction¶ workflowtemplates are definitions of workflows that live in your cluster.
Scroll down to the controller and server section.

Workflow quantixed

Workflow

Workflow Zenya

Workflow Manager Your Office on Turbo Speed

5 Benefits of Workflow Management Tools

4+1 quick incentives of open reproducible research · o2r

Best workflow software for construction gawerwave

10 Best Free Workflow Templates for 2023 (Editor’s Pick) Friday.app

Examples — workflowmanager documentation

Workflow Toolkit 11 Practice Management Workflow Templates

WorkFlow

Enhanced Workflow Template Browsing Experience with Exciting New Additions respond.io Changelog

Workflow client, vendor, pm, project managers, quality Avalon translation & localization

Workflow Forms » ai4k
